How and Why to Use Temporary Access Passes in Microsoft Entra ID for Easy Employee Onboarding (Part 2 of 2)

Welcome back! Last week in Part 1, we covered what Temporary Access Passes (TAP) are, why they’re a game-changer for employee onboarding, and how to enable TAP in your Microsoft Entra ID tenant. If you missed it, go back and read Part 1 first – we’ll wait! This week, we’re diving deep into the practical […]
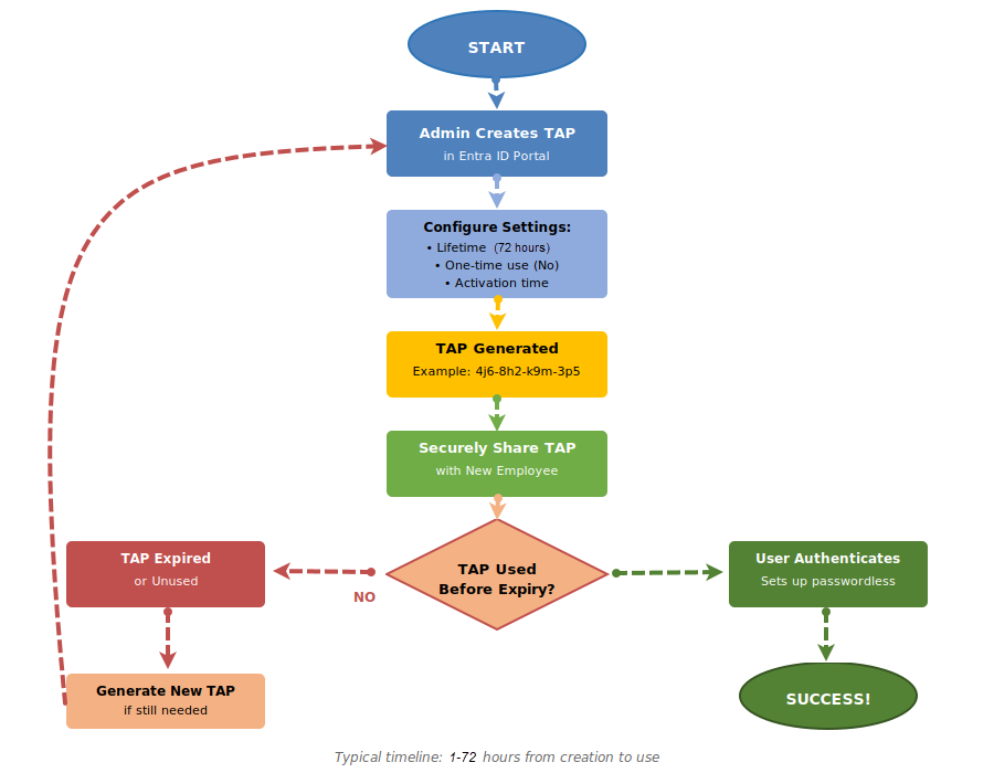
How and Why to Use Temporary Access Passes in Microsoft Entra ID for Easy Employee Onboarding (Part 1 of 2)

Discover how Temporary Access Passes in Microsoft Entra ID can transform your employee onboarding from a 30-minute frustration into a 10-minute seamless experience. Learn what TAP is, why it matters for security, and how to enable it in your organization.
Microsoft’s July Updates Cause Azure VM Boot Failures: Solutions That Work RIGHT NOW

Microsoft’s July 2025 Patch Tuesday update has caused widespread boot failures across Azure VMs globally, with some organizations reporting up to 71% of their virtual machines affected. The issue stems from Secure Boot configuration changes that render systems non-bootable after patch deployment. If you’re facing VMs stuck on the black Hyper-V logo screen, you’re not alone—and there are proven solutions available right now. This comprehensive guide walks IT professionals through three battle-tested recovery methods, from quick VM resizing fixes to detailed rescue VM procedures, with real-world success rates from actual production environments.
The Microsoft 365 Security Crisis: 5 Threats That Could Destroy Your Business in 2025

Microsoft 365 security is in crisis: 94% of organizations experienced at least one M365-related security incident last year, with attacks tripling since 2023 and average breach costs hitting $4.88 million. The shocking truth? Most devastating attacks could have been prevented. From the dangerous myth that Microsoft backs up your data (they don’t) to AI-powered phishing achieving 94% success rates, deepfake attacks stealing millions, and insider threats exfiltrating gigabytes of intellectual property—your M365 environment faces unprecedented threats. This comprehensive guide reveals five critical vulnerabilities destroying businesses right now, plus a battle-tested 90-day transformation plan to build defenses that actually work before attackers strike.
Microsoft 365 Copilot Tuning: A Strategic Business Opportunity

Microsoft 365 Copilot Tuning represents a breakthrough opportunity for organizations to deploy enterprise-grade, customized AI solutions without traditional complexity barriers. Announced at Microsoft Build, this capability enables businesses to train AI models on proprietary data, creating domain-specific agents that understand unique terminology, processes, and institutional knowledge. For organizations with 5,000+ Copilot seats, this isn’t just another AI feature—it’s a strategic advantage that transforms how businesses automate expertise, standardize quality, and scale operational excellence while maintaining enterprise security and governance standards.
Master Azure Virtual Networks: Your Gateway to Cloud Networking Excellence

Azure Virtual Networks are the foundation of secure, scalable cloud infrastructure—your private highway system in the cloud where you control every rule and route. Whether you’re migrating from on-premises or building cloud-native applications, mastering VNets unlocks complete control over your cloud traffic, security, and architecture. This comprehensive guide breaks down six game-changing best practices, from intelligent IP address planning and subnet segmentation to VNet peering and network monitoring. Plus, discover the naming convention formula that top Azure architects use to keep sprawling multi-region deployments perfectly organized and instantly understandable.
The Cyber Arms Race: How AI Is Revolutionizing Digital Defense in 2025

The cybersecurity battlefield of 2025 has evolved into an AI-versus-AI arms race, where machine learning powers both sophisticated attacks and revolutionary defenses. While cybercriminals weaponize artificial intelligence for hyper-targeted phishing, real-time adaptive attacks, and supply chain infiltration, defenders are fighting back with AI-powered threat detection, automated response orchestration, and predictive security analytics. This comprehensive guide explores how Zero Trust architecture, intelligent recovery systems, and machine-speed defenses are transforming organizations from reactive victims into proactive defenders. The future isn’t about having better tools—it’s about building adaptive, intelligent security systems that evolve faster than the threats they face.
The Quantum Threat: Your Data’s New Enemy (And How to Fight Back)

Quantum computers are coming, and they’re bringing the end of encryption as we know it. While tech giants race toward “Q-Day”—the moment quantum computers can shatter current encryption like glass—cybercriminals are already harvesting your encrypted data through “harvest now, decrypt later” attacks, waiting for quantum keys to unlock everything. The encryption protecting your bank accounts, medical records, and sensitive communications right now is living on borrowed time. But there’s hope: quantum-resistant cryptography is here, offering mathematical fortresses specifically designed to withstand quantum superpowers. The question isn’t whether quantum computers will break current encryption—it’s whether you’ll be ready when they do.